Background.TET2 mutations ( TET2 MT) are the most frequently observed somatic lesions in myeloid neoplasms (MN). TET2 belongs to an Fe2+ and α-ketoglutarate (αKG) dependent DNA-dioxygenase family that progressively oxidizes 5-methyldeoxycytidine (5mC), leading to promoter and enhancer mCpG demethylation essential for efficient transcription. TET2 accounts for the majority of DNA dioxygenase activity in hematopoietic stem and progenitor cells (HSPCs), and following its loss, the resulting accumulation of 5mC leads to a loss of lineage plasticity and transcriptional repression of tumor suppressor genes, thereby establishing a volatile pre-neoplastic state. TET2 is one of the major consumers of αKG, a major cofactor produced by the tricarboxylic acid (TCA) cycle. Therefore, loss of TET2 creates a metabolic perturbation in HSPCs. However, the impact of TET2 loss on the metabolism of leukemic cells and its subsequent effects on malignant evolution remains unclear.
Methods. We generated isogenic TET2 -/- ( TET2 ko) leukemic cell models in THP1 and K562 using CRISPR-Cas9 knockout. We then utilized targeted and untargeted metabolic analyses by ultra-high-performance liquid chromatography coupled with high-resolution mass spectrometry in these models. We aimed to investigate the intricate metabolic changes associated with TET2 and TET2 MT. To validate our findings, we extended our studies to primary cells derived from MN patients with and without TET2 lesions. We performed extensive cellular metabolism studies using 13C isotope labelled glucose and glutamine. Additionally, levels of 5mC and its oxidation products, namely 5-hydroxymethyldeoxycytidine, 5-formyldeoxycytidine, and 5-carboxydeoxycytidine were documented for correlating epigenetic modifications with TET2 activities.
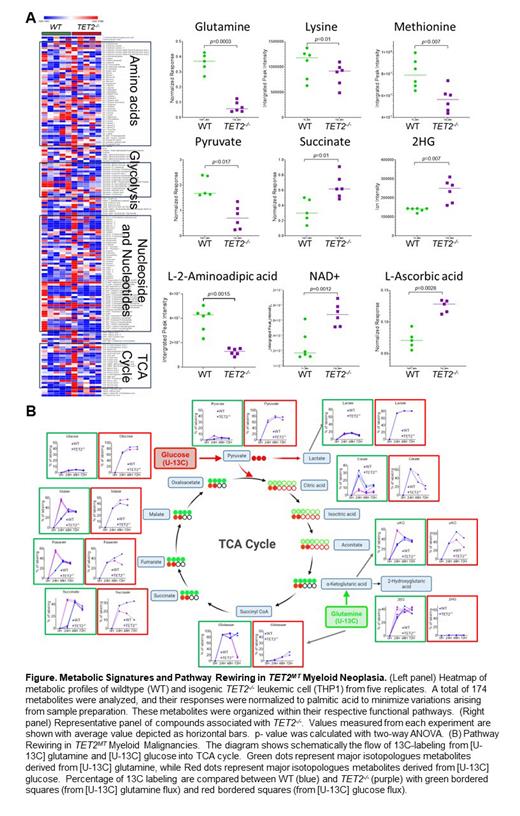
Results. Targeted metabolic analysis uncovered profound impacts of TET2 MT on key metabolic pathways including the TCA cycle, glycolysis, glutamine metabolism, and nucleoside biosynthesis (Figure A). Distinct changes were observed in cells from different lineage backgrounds, suggesting diverse metabolic pathway rewiring specific to cell origin. Despite the divergence among lineages, loss of TET2 created common and unique metabolic signatures, highlighting their crucial role in sustaining the survival and clonal advantages specific to TET2 MT. Representative signature compounds and their relative quantities in TET2 wildtype (WT) and TET2 MT are depicted in Figure A.
The targeted metabolic analysis revealed a significantly lower level of glutamine in TET2 MTcells, suggesting a potential preference for exhausting glutamine as a source of energy production. For validation, we conducted 13C metabolic flux analysis (13C-MFA) using glucose (U-13C, 99%) and L-glutamine (U-13C, 99%). 13C-MFA revealed distinct enrichment patterns (Figure B). In the TCA cycle, the dominant isotopologues receiving [U-13C]-glucose were M+2 for citrate and isocitrate. However, for aKG, succinate (SA) and fumarate (FA), the M+2s were significantly lower in TET2 -/- compared to WT, suggesting that the major source for these metabolites were rewired from glycolysis to glutamine metabolism in TET2 -/-. This was confirmed by [U-13C]-glutamine labeling where dominant isotopologues, M+5 for aKG and M+4 for SA, FA and malate, were significantly higher at 24-hour time point in in TET2 -/- compared to WT.
Untargeted metabolic analyses from isogenic cells were used to identify metabolic features associated with TET2 loss. These metabolic features were also assayed in primary AML cells with TET2 MT (n=12) and without: RUNX1 (n=20), SF3B1 (n=11), IDH1 (n=10), IDH2 (n=13), FH (n=3), as well as healthy donors as controls (n=6). Based on the molecular features identified in the TET2 ko isogenic cells, MN patients with TET2, IDH1/2, and germline FH mutations clustered more closely, suggesting shared metabolic signatures among these groups. In contrast, patients with RUNX1 and SF3B1 mutations formed separate clusters, demonstrating distinct metabolic profiles associated with these genetic alterations.
Conclusion. Our findings provide comprehensive and novel insights into the metabolic consequences of TET2 inactivation in MN. The identified metabolic signatures and rewiring of key pathways may hold promise as potential therapeutic targets and offer opportunities for tailored treatment approaches in TET2MT MN.
Disclosures
Maciejewski:Omeros: Consultancy; Regeneron: Consultancy, Honoraria; Alexion: Membership on an entity's Board of Directors or advisory committees; Novartis: Honoraria, Speakers Bureau.

This feature is available to Subscribers Only
Sign In or Create an Account Close Modal